Herr M. ist 50 Jahre alt, ein erfahrener und besonnener Mitarbeiter. Er sitzt in der stickigen, schlecht belüfteten Leitstelle – der Rücken schmerzt, die Konzentration fällt schwer. Innerhalb weniger Minuten häufen sich die Alarme: Warnung im Heizraum, Verdacht auf Einbruch, ein Besucher ohne Ausweis, technische Rückfragen, Störmeldung im Verwaltungstrakt. Die Hitze, der Lärm und das flimmernde Licht setzen ihm zu, während er klickt, spricht, dokumentiert. Um 20:20 Uhr eskaliert die Lage: Zwei Eindringlinge am Klärwerkszaun! Herr M. bleibt ruhig, warnt über die Lautsprecher, die Personen fliehen. Logbucheintrag, Streife anfordern – die Schicht geht weiter.
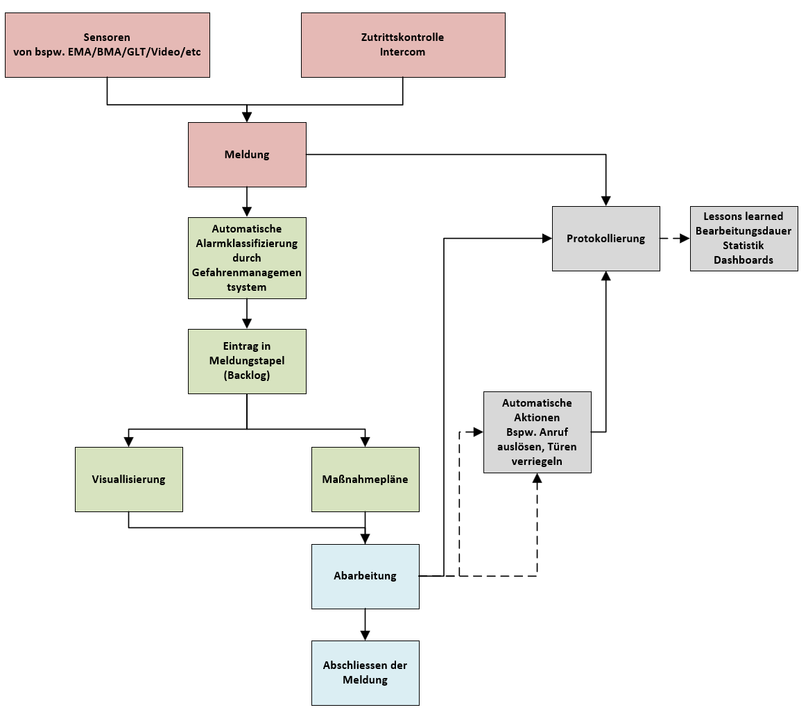
Die Arbeit in Sicherheitsleitstellen verlangt von den Verantwortlichen kontinuierliche Konzentration, während sie einer Vielzahl von Stressfaktoren ausgesetzt sind. Dazu zählen Umweltfaktoren wie Hitze, Lärm und Luftqualität, technische Störungen oder Alarme, die das strikte Einhalten von Protokollen und Prozessabläufen bei sicherheitsrelevanten Vorfällen erfordern. Insbesondere der letztgenannte Aspekt ist ein häufiger Stressfaktor, denn selbst hinter vermeintlich simplen Standardaufgaben stehen oft komplexe Informations- und Entscheidungsprozesse, wie das Schema auf der nachfolgenden Seite zeigt.
Um die Arbeit für Sicherheitsverantwortliche in Leitstellen dennoch so gut wie möglich zu gestalten, ist eine effiziente und effektive Zusammenarbeit von Mensch und Technik erforderlich. Die Anforderungen an die Mensch-System-Interaktion ergeben sich aus dem komplexen Nutzungskontext, in dem die operativen Aufgaben zu erfüllen sind. Dazu muss dieser Nutzungskontext strukturiert beschrieben werden. Laut DIN EN ISO 9241-110 Ziffer 3.1 umfasst das die folgenden Elemente:
- Benutzer – Wer nutzt das System?
- Aufgabe – Was soll getan werden?
- Arbeitsmittel – Womit arbeitet der Benutzer?
- Umgebung – In welcher physischen und sozialen Umgebung agiert er?
Die Vielschichtigkeit, Parallelität und Menge der entsprechenden Aufgaben machen schnell deutlich, wie essenziell technische Assistenzsysteme, ergonomisch gestaltete Arbeitsumgebungen und gut strukturierte Prozesse in diesen Situationen sind. Übung und Training sind ebenfalls wichtig, aber sie dürfen nicht dazu dienen, schlechte Arbeitsplanung und benutzerunfreundliche Systeme zu kompensieren. Vielmehr ist eine nutzergerechte, interaktive Arbeitsplatz- und Systemgestaltung durch digitale Werkzeuge erforderlich. Aus wissenschaftlicher Sicht gibt es dabei klare Grundsätze und Richtlinien, denen der Systemgestaltungsprozess folgen sollte, idealerweise unter Einbeziehung potenzieller Nutzer:
- Aufgabenangemessenheit Das System dient dem Nutzer. Die Gestaltung der Funktionalitäten und Interaktion orientiert sich an den Anforderungen der Aufgabe, nicht an technischen Möglichkeiten.
- Selbstbeschreibungsfähigkeit Der Nutzer behält die Übersicht. Er wird geführt und versteht jederzeit, wo er sich im System befindet, welche Aktionen möglich sind und wie diese umgesetzt werden.
- Erwartungskonformität Die Bedienung erscheint intuitiv. Funktionsweise und Interaktion mit dem System entsprechen den Erwartungen der Nutzer und folgen etablierten Konventionen.
- Lernförderlichkeit Das System hilft dem Nutzer. Es unterstützt aktiv beim Erlernen der Funktionalitäten, z. B. durch Hilfen oder Anleitungen.
- Steuerbarkeit Der Nutzer behält bei der Interaktion mit dem System die Souveränität. Er kann den Dialogablauf starten sowie Richtung und Geschwindigkeit steuern, bis er sein Ziel erreicht.
- Fehlertoleranz Das System erkennt und korrigiert Fehler. Das gewünschte Ergebnis kann trotz falscher Eingaben des Benutzers ohne oder mit wenig Korrekturaufwand erreicht werden.
- Individualisierbarkeit Der Dialog mit dem System ist individualisierbar. Der Nutzer kann die Interaktion und Darstellung von Informationen an persönliche Fähigkeiten und Bedürfnisse anpassen.
Erfolgsfaktor Arbeitsplatz
Eine mangelhaft gestaltete Arbeitsumgebung und schlecht eingebundene Technologie führen zu einer physischen und psychischen Mehrbelastung und damit zu einer geringeren Effektivität des Personals in der Leitstelle. Ein moderner Leitstellen-Arbeitsplatz vereint sinnvolle Automation, technische Effizienz, ergonomische Gestaltung und sicherheitsrelevante Anforderungen.
Neben der Einhaltung gesetzlicher Vorgaben wie der Arbeitsstättenverordnung (ArbStättV) und der DGUV Information 215-410 ist es entscheidend, die individuellen Anforderungen der jeweiligen Aufgabe zu berücksichtigen – etwa durch den Einsatz von bis zu drei Monitoren (z. B. für Lagepläne, Videos und Systemübersicht), Headsets für PC-Telefonie, KVM-Switches zur Reduzierung von Lärm und Wärme oder einer Monitorwand zur zentralen Anzeige. Dabei sollten Leistellenmonitore qualitativ hochwertig sein, um ein ermüdungsfreies und augenschonendes Arbeiten zu gewährleisten.
Im Idealfall existiert zudem nur eine einzige Bedienoberfläche für verschiedene Prozesse und Tätigkeiten, um die Komplexität für den Mitarbeitenden weiter zu reduzieren. Hier können auch die Kommunikation, die Interaktion mit einer Sprechstelle oder die Telefonie integriert werden. Ergänzt durch akustische Signalisierung, gleichmäßige 24h-Beleuchtung, Klimaanlage, Zutrittskontrolle und ggf. fensterlose Räume (soweit nach ArbStättV zulässig), wird so ein Arbeitsplatz geschaffen, der die Leistungsfähigkeit der Mitarbeitenden in der Leitstelle bestmöglich unterstützt und dadurch wesentlich zur Sicherheit der überwachten Objekte beiträgt.
Videotechnologie und KI-gestützte Analytik in der Leitstelle
Integrierte Hardware-Software-Systeme wie moderne Videotechnik sind eine wesentliche Komponente für die Arbeit in Leitstellen mit großer Bedeutung für die Detektion und Verifikation von Ereignissen. Zusammen mit anderen Technologien wie Zugangssystemen, Kommunikationssystemen oder erforderlichen Netzwerktechnologien stellen sie wichtige technische Assistenz bereit.
KI-basierte Bildanalytik kann zum Beispiel falsch positive Alarme reduzieren und damit Mitarbeiter in einer Notruf- und Serviceleitstelle entlasten. Früher stützte sich die Videoanalytik auf Pixelveränderungen, was zu einer hohen Anzahl unerwünschter Meldungen führen konnte. Heutige Analytik basiert hingegen auf deutlich präziserer, intelligenter Objektklassifizierung. Ein Nachteil besteht darin, dass die Objektklassifizierung beispielsweise bei verdeckten Objekten oder atypischen Bewegungsmustern fehlerhaft sein kann und Bedrohungen nicht erkannt werden. Auch die Bildqualität spielt eine entscheidende Rolle, da eine gewisse Pixeldichte und kontrastreiche Bilder notwendig sind, damit eine KI-basierte Analytik zuverlässig funktioniert.
Dabei ist zu berücksichtigen, dass ein ganzjähriger 24/7-Betrieb viele wechselnde Lichtsituationen, diverse Wetterphänomene, unterschiedliche Vegetationsperioden und ggf. bauliche Veränderungen umfasst. Selbst triviale Phänomene wie Spinnennetze können die Leistungsfähigkeit einer KI-basierten Analytik-Funktion beeinträchtigen und die Fähigkeit zur Erkennung und Klassifizierung von Objekten deutlich reduzieren. Ein anderes Beispiel: Staubablagerungen auf der Scheibe der Kamera verursachen tagsüber kaum Probleme und sind im Bild nicht sichtbar. Bei der Verwendung von integrierten Infrarot- oder Weißlicht-LEDs zur Szenenausleuchtung in der Nacht können Staubpartikel jedoch störende Reflexionen hervorrufen.
Diese Aspekte sind bei der Planung und Umsetzung einer Videosicherheitseinrichtung zu beachten. Digitale Planungswerkzeuge, die zum Beispiel die maximal erzielbare Erfassungsdistanz in verschiedenen Situationen wie Gegenlicht oder Nebel darstellen können, sind dabei hilfreich. Dennoch brauchen die Integratoren entsprechende Erfahrung und fachliche Kompetenz in den Bereichen Planung, Design und Parametrierung der Systeme sowie hinsichtlich betrieblicher Aspekte wie Wartung und Instandhaltung über den gesamten Lebenszyklus hinweg (inklusive der Software-Anteile).
Durch den Einsatz moderner Videotechnologien in Leitstellen können wichtige Ereignisse im Livebild automatisch hervorgehoben oder im Nachgang genauer analysiert werden, während intelligente Suchfunktionen innerhalb von Sekunden relevante Ergebnisse liefern. Möglich wird das durch leistungsfähige Kameras, die neben Videostreams auch Metadaten erzeugen. Diese beschreiben den Bildinhalt und lassen sich effizienter und gezielter auswerten, was die Suche nach Beweismitteln erheblich vereinfacht und beschleunigt.
Durch die Kombination verschiedener Sensoren (z. B. Optik, Radar, Akustik, Seismik) können die Präzision und Zuverlässigkeit der Detektionsleistung noch einmal deutlich erhöht werden, denn eine Sensorsuite verbindet die Stärken und kompensiert die Schwächen der Teilsysteme. Beispielsweise vereinen Fusionskameras die Vorzüge der Videoanalytik mit den Vorteilen eines Sicherheitsradars, das lichtunabhängig und wetterrobust arbeitet.
Flexibles Leitstellendesign in digitalen Entwicklungsumgebungen
Die oben genannten Designprinzipien ermöglichen einen gewissen Grad an Flexibilität bei der Gestaltung von Arbeitsumgebungen. Die bestmögliche Konfiguration hängt maßgeblich vom Anwendungsfall und den Gegebenheiten vor Ort ab, wobei sich unter Beachtung gesetzlicher, finanzieller und baulicher Rahmenbedingungen nicht immer die optimale Konfiguration umsetzen lässt.
Eine effiziente Möglichkeit, die komplexen Zusammenhänge abzubilden und daraus Anforderungen an die Systemgestaltung abzuleiten, sind digitale Entwicklungsumgebungen. Sie ermöglichen eine realitätsnahe Darstellung der Arbeitsplatzumgebung und des Nutzungskontextes in vereinfachter Form. Dabei kommen unterschiedliche Technologien wie Virtual Reality (VR), Augmented Reality (AR) oder Metaverse zum Einsatz, um verschiedene Varianten und deren Vor- und Nachteile virtuell unter Einbindung von Hardware (z. B. Sensorik, Bedienelemente) zu erproben. Mit dieser Methode lassen sich sowohl Lösungen für bestehende als auch für neu zu gestaltende Anlagen entwickeln.
Wichtig ist, zunächst alle relevanten physischen und interaktiven Elemente entlang der Prozesskette digital abzubilden. Dazu zählen unter anderem der eigentliche Arbeitsplatz, das Meldungsdashboard mit der Datenanzeige, Kommunikationsmittel, Sensorik, Interventionsmittel zur Täteransprache und zur Einleitung von Schutzmaßnahmen (z. B. Beleuchtung oder Verriegelung) aber auch die Rollen- und Aufgabenverteilung zwischen den Prozessbeteiligten. Nach dem Baukastenprinzip lassen sich dann unterschiedliche Gestaltungsoptionen adaptiv umsetzen, um gemeinsam mit den Nutzern die bestmögliche Konfiguration zu erarbeiten. Das betrifft beispielsweise die Informationsvisualisierung oder die Größe und Anordnung von interaktiven Elementen.
Im nächsten Schritt müssen im digitalen Raum realistische Szenarien abgebildet werden. Dadurch entsteht eine authentische Situation mit echten Aufgaben und tatsächlicher Interaktion in einer geschützten Umgebung. Einem Systemdesigner stehen hier verschiedene Techniken und Werkzeuge zur Verfügung, um Szenarien und verschiedene Rollen (z. B. Eindringling, Kollege im Sicherheitsdienst, betrieblicher Mitarbeiter) abzubilden. Der entscheidende Punkt ist, dass es sich nicht um eine Art Computerspiel mit starren Regeln und fest hinterlegten Routinen handelt, sondern um einen kreativen digitalen Raum. Das Ziel besteht darin, innerhalb festgelegter Parameter eine bestmögliche Variante durch immersives, spielerisches Ausprobieren zu ermitteln und Nutzeranforderungen zu definieren.
Fazit
Um betriebliche Resilienz und Reaktionsfähigkeit bei sicherheitsrelevanten Vorfällen zu gewährleisten, ist eine systemisch abgestimmte Leitstellenarchitektur essenziell, denn physische Belastung, kognitive Überforderung und technische Komplexität können die operative Effizienz einer Leitstelle signifikant beeinträchtigen.
Zur Optimierung der Leitstellenperformance sind drei zentrale Faktoren zu adressieren:
- Arbeitsumgebung Ergonomisch gestaltete, normgerechte Arbeitsplätze mit medientechnischer Konsolidierung und thermischer Entlastung.
- Technologieintegration KI-gestützte Videoanalytik, multimodale Sensorfusion und metadatengestützte Ereignisverarbeitung zur präzisen Detektion und Verifikation sicherheitskritischer Zustände.
- Mensch-System-Interaktion Nutzerzentrierte Interfacegestaltung gemäß DIN EN ISO 9241-110 mit Fokus auf Aufgabenangemessenheit, Fehlertoleranz und adaptive Steuerbarkeit.
Digitale Entwicklungsumgebungen (VR/AR/Metaverse) ermöglichen eine simulationsbasierte Validierung von Arbeitsplatzkonfigurationen und Interaktionsprozessen unter realitätsnahen Bedingungen. Die iterative Einbindung operativer Nutzer in den Designprozess ermöglicht eine kontextadaptive Optimierung bestehender Infrastrukturen und unterstützt die Entwicklung skalierbarer, resilienter Leitstellenlösungen.
Verfasser: Dr. Kai Nürnberger Fraunhofer FKIE
Erstmals erschienen in Crisis 4/2025
Mit WhatsApp immer auf dem neuesten Stand bleiben!
Abonnieren Sie unseren WhatsApp-Kanal, um die Neuigkeiten direkt auf Ihr Handy zu erhalten. Einfach den QR-Code auf Ihrem Smartphone einscannen oder – sollten Sie hier bereits mit Ihrem Mobile lesen – diesem Link folgen:

















